<配资炒股票>宏观经济下行下银行不良资产处置压力大,解读不良信贷资产收益权转让模式?配资炒股票>
随着宏观经济下行,银行面临着较大的不良资产处置压力,在对非标监管力度加大的大背景下,《关于规范银行业金融机构信贷资产收益权转让业务的通知》(以下简称“82号文”)的出台为银行处置不良资产、减轻非标监管压力提供了一种新思路——不良信贷资产收益权转让。然而,银登中心的不良信贷资产收益权转让模式并不为大家所熟知,网络媒体的各类解读也容易引人误解宏观经济下行下银行不良资产处置压力大,解读不良信贷资产收益权转让模式?,本文即带领大家好好了解一下银行不良信贷资产收益权转让模式。

一、 “信贷资产收益权转让”是什么?
“信贷资产收益权转让”的本质其实是对债权收益权的转让。然而,关于“债权收益权”性质的争议由来已久,目前理论界较为主流的观点有债权权能说、未来债权说、用益物权说及新创设权利说等。
银登中心发布《银行业信贷资产登记流转中心信贷资产收益权转让业务规则(试行)》(以下简称《业务规则(试行)》)第二条对“信贷资产收益权”的概念作出了界定。但该界定未对理论界关于债权收益权的性质纷争作出回应,仅明确收益权人有权获得信贷资产对应的本金、利息和其他约定款项。
“ 《银行业信贷资产登记流转中心信贷资产收益权转让业务规则(施行)》(银登字[2016]16号)
第二条 本规则中信贷资产收益权是指获取信贷资产所对应的本金、利息和其他约定款项的权利。”
无论信贷资产收益权的性质作何认定,可以肯定的是:“信贷资产收益权转让”不同于“信贷资产转让”。

二、为啥选“不良信贷资产收益权转让”?
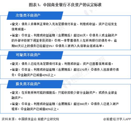
银登中心副总裁成家军曾表示信贷资产转让 信托,信贷资产收益权转让为商业银行处置不良资产提供了一种新的渠道和有益尝试。笔者对银登中心的信贷资产收益权转让结果公告信息进行梳理(见文末)后发现,实践中银行进行信贷资产收益权转让的基础信贷资产确实均为“次级、可疑、损失”类的不良贷款,可见信贷资产收益权转让模式确实成为银行(尤其是中小银行)处置不良资产时的一大助力。
那么,在“不良资产转让”模式已经成熟的现状下,不良信贷资产收益权转让这一模式有何优势呢?笔者根据对实例的观察及自己的理解如下:
▍不计入 非标准化债权资产
银监会《关于规范商业银行理财业务投资运作有关问题的通知》( 8号文)对银行非标债权资产的规模作出了限制,“理财资金投资非标准化债权资产的余额在任何时点均以理财产品余额的35%与商业银行上一年度审计报告披露总资产的4%之间孰低者为上限”。
通过银登中心模式完成不良信贷资产收益权转让后,相关不良信贷资产可不计入非标准化债权资产统计,在全国银行业理财信息登记系统中单独列示。如此,银行既可以不突破 非标资产限额要求又可以优化资产配置,获得非标资产投资相对较高的盈利以维持和提升收益水平。
▍充分吸引社会资本

在银行不良资产转让中,批量转让(3户及以上)只能面向 四大AMC和地方AMC,不得面向社会投资者。
不良信贷资产收益权转让对接的是社会资本,而根据笔者对银登中心的信贷资产收益权转让结果公告信息的梳理(见文末)不难发现,不良信贷资产收益权转让模式对基础信贷资产之组包没有批量和非批量的区分限制,实践中对基础信贷资产进行组包时涉及的债务人户数均呈现多笔、批量打包的趋势,这意味着社会投资者可以更深度的参与到银行体系信贷市场中,打通信贷风险向银行体系之外转移的渠道。
此外,相比于不良资产证券化的试点银行十分有限,不良信贷资产收益权转让的试点机构范围更广,对中小银行来说是一大福音。
三、 银行不良信贷资产收益权怎么转?
根据银登中心发布的《业务规则》(试行)第七条可知,信贷资产收益权转让应通过信托的方式进行。同时信贷资产转让 信托,82号文第二条第5款对不良信贷资产收益权的投资者作出了限制:不良资产收益权的投资者限于合格机构投资者,个人投资者参与认购的银行理财 产品、信托计划和资产管理计划不得投资;对机构投资者资金来源应当实行穿透原则 ,不得通过嵌套等方式直接或变相引入个人投资者资金。
“ 《银行业信贷资产登记流转中心信贷资产收益权转让业务规则(施行)》
第七条 银行业金融机构按照信托公司设立信托计划,受让商业银行信贷资产收益权的模式进行信贷资产收益权转让。
《关于规范银行业金融机构信贷资产收益权转让业务的通知》
(五)信贷资产收益权的投资者应当持续满足监管部门关于合格投资者的相关要求。不良资产收益权的投资者限于合格机构投资者,个人投资者参与认购的银行理财 产品、信托计划和资产管理计划不得投资;对机构投资者资金来源应当实行穿透原则 ,不得通过嵌套等方式直接或变相引入个人投资者资金。 ”
Q1 不良信贷资产收益权转让只能走信托的方式吗?
《业务规则》(试行)第七条仅规定了通过信托进行信贷资产收益权转让这一种模式,该条规定是强制性的还是引导性的呢?不良信贷资产收益权转让只能走信托这一种通道吗?
笔者进行的“银登中心的信贷资产收益权转让结果公告信息梳理”(见文末)显示,信贷资产收益权转让的受让方均为信托计划/公司,此外,笔者没找到可以通过其他方式进行信贷资产收益权转让的文件依据,根据笔者咨询银登中心的结果来看:
根据笔者对实务中不良信贷资产收益权转让案例的观察,此种信托是 资金信托(非财产信托)。此外,银登中心副总裁成家军也曾发表讲话,信贷资产收益权转让的交易结构是由信托公司设立资金信托计划,受让商业银行的信贷资产收益权,资金信托计划可以根据需要进行分级。如果信托计划采取分层结构化安排,优先级份额向合格投资者市场化出售,劣后级份额根据实际销售情况分为两种情形,一是向合格投资者出售部分劣后级,剩余部分由出让方银行自持;二是出让方银行自持全部劣后级。
Q2 不良信贷资产收益权转让为什么只能走信托?
成家军表示宏观经济下行下银行不良资产处置压力大,解读不良信贷资产收益权转让模式?,在82号文出台以前,部分银行开展的信贷资产收益权转让业务交易结构较为复杂,嵌套层级较多,延长了融资链条,致使监管机构也难以全面了解交易结构和及时掌握资金流向。
笔者认为,《业务规则》(试行)将信托作为唯一模式,也可能出于方便监管的考虑。毕竟信托是在银监会指导与监管下的行业信贷资产转让 信托,相比于证监会监管下的资管计划、私募基金而言,监管部门可以更加方便及时的从信托公司处获取基础资产、交易对手及交易价格等信息,使得信贷资产收益权转让的交易结构更加规范、透明,达到真实转移银行业金融机构风险宏观经济下行下银行不良资产处置压力大,解读不良信贷资产收益权转让模式?,压缩套利空间之目的。

Q3 “合格机构投资者”要如何理解?
82号文明确规定不良资产收益权的投资者限于合格机构投资者,并实行了严格穿透原则。笔者又产生了疑惑,“合格机构投资者”是指针对基础信贷资产的?还是针对信托计划的呢?
根据笔者对银登中心的咨询可知“合格机构投资者”是指针对信托计划而言的。结合82号文和信托相关的法律规定,银行不良信贷资产收益权的投资者范围:
投资一个信托计划的最低金额不少于100万元人民币的法人或者依法成立的其他组织。
同时要满足以下三个条件:
▍一点补充
“机构投资者的资金来源应当实行穿透原则,不得通过嵌套等方式直接或变相引入个人投资者资金”这一要求是针对银行理财产品、信托计划和资产管理计划等非法人实体而言的,确定这样的原则是出于保护投资者的考虑,认为个人投资者不具备这样的风险承受能力。
对于符合条件的有自然人股东的公司法人,依旧将其认定为合格机构投资者。
四、 写在后面
银登中心作为我国银行业重要的金融基础设施,在搭建平台、盘活存量、金融创新等方面发挥了重要作用,我们相信在未来银登中心模式将在盘活信贷资产领域受到更多银行业金融机构的青睐。我们也将持续关注银行不良信贷资产收益权转让和银登中心模式,为大家带来更多的深度解读与探讨。
10月:金融机构不良资产处置合法、合规性分析及批量转让、抵债资产处置全流程解析专题培训
中企清大教育集团--11月课题推荐:
(点击图片链接查看课题详情)
《今日农信人》
金融人专注风险研究|尽职调查-风险管理









